Loops

There may be a situation when you need to execute a block of code several number of times. In general,

statements are executed sequentially: The first statement in a function is executed first, followed by the second, and so on.

Programming languages provide various control structures that allow for more complicated execution paths.

A loop statement allows us to execute a statement or group of statements multiple times and following is the general from of a loop statement in VBScript.

 

Loop Type

VBScript provides the following types of loops to handle looping requirements.

for loop 

Executes a sequence of statements multiple times and abbreviates the code that manages the loop variable.

for ..each loop 

This is executed if there is at least one element in group and reiterated for each element in a group.

while..wend loop 

This tests the condition before executing the loop body.

do..while loops 

The do..While statements will be executed as long as condition is True.(i.e.,) The Loop should be repeated till the condition is False.

do..until loops 

The do..Until statements will be executed as long as condition is False.(i.e.,) The Loop should be repeated till the condition is True.

for loop

A for loop is a repetition control structure that allows a developer to efficiently write a loop that needs to execute a specific number of times.

Syntax

The syntax of a for loop in VBScript is:

For counter = start To end [Step stepcount]

  [statement 1]

  [statement 2]

  ....

  [statement n]

  [Exit For]

  [statement 11]

  [statement 22]

  ....

  [statement n]

Next

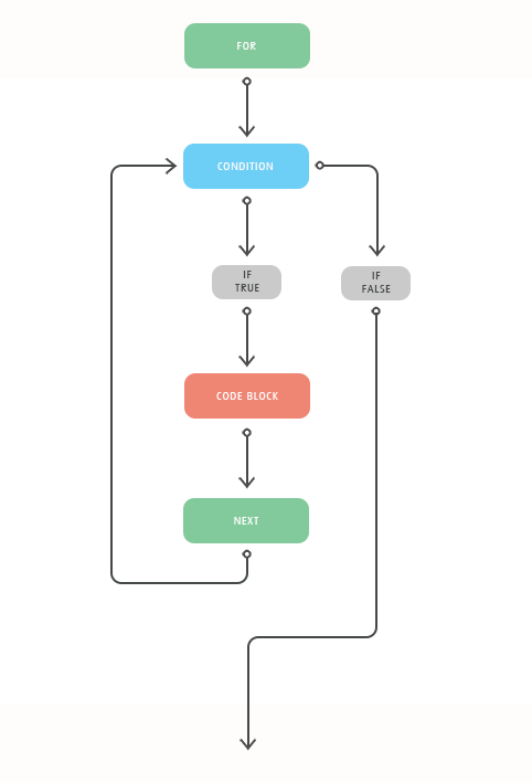
Flow Diagram

Here is the flow of control in a For Loop:

  1. The For step is executed first. This step allows you to initialize any loop control variables and increment the step counter variable.
  2. Secondly, the condition is evaluated. If it is true, the body of the loop is executed. If it is false, the body of the loop does not execute and flow of control jumps to the next statement just after the For Loop.
  3. After the body of the for loop executes, the flow of control jumps to the Next statement. This statement allows you to update any loop control variables. It is updated based on the step counter value.
  4. The condition is now evaluated again. If it is true, the loop executes and the process repeats itself (body of loop, then increment step, and then again condition). After the condition becomes false, the For Loop terminates.

Example

<!DOCTYPE html>

<html>

<body>

<script language="vbscript" type="text/vbscript">

   Dim a : a=10

   For i=0 to a Step 2 'i is the counter variable and it is incremented by 2      document.write("The value is i is : " & i)

     document.write("<br></br>")

   Next

</script>

</body>

</html>

When the above code is compiled and executed, it produces the following result:

  • The value is i is : 0 
  • The value is i is : 2 
  • The value is i is : 4 
  • The value is i is : 6 
  • The value is i is : 8
  • The value is i is : 10

For…Each loop

A For Each loop is used when we want to execute a statement or a group of statements for each element in an array or collection.

A For Each loop is similar to For Loop; however, the loop is executed for each element in an array or group. Hence, the step counter won't exist in this type of loop and it is mostly used with arrays or used in context of File system objects in order to operate recursively.

Syntax

The syntax of a For Each loop in VBScript is:

For Each element In Group

  [statement 1]

  [statement 2]

  ....

  [statement n]

  [Exit For]

  [statement 11]

  [statement 22] Next

Example

<!DOCTYPE html>

<html>

<body>

<script language="vbscript" type="text/vbscript">

'fruits is an array 

fruits=Array("apple","orange","cherries")

Dim fruitnames  

'iterating using For each loop.   For each item in fruits

    fruitnames=fruitnames&item&vbnewline

Next

  msgbox fruitnames

</script>

</body>

</html>

When the above code is executed, it prints all the fruitnames with one item in each line:

  • apple orange cherries

While…Wend Loop

In a While..Wend loop, if the condition is True, all statements are executed until Wend keyword is encountered. If the condition is false, the loop is exited and the control jumps to very next statement after Wendkeyword.

Syntax

The syntax of a While..Wend loop in VBScript is:

While condition(s)

   [statements 1]

   [statements 2]

   ...

   [statements n]

Wend

Flow Diagram:

 

Example

<!DOCTYPE html>

<html>

<body>

<script language="vbscript" type="text/vbscript">

  Dim Counter :  Counter = 10   

  While Counter < 15     ' Test value of Counter.

    Counter = Counter + 1   ' Increment Counter.     document.write("The Current Value of the Counter is : " & Counter)

document.write("<br></br>")

  Wend   ' While loop exits if Counter Value becomes 15.

</script>

</body>

</html>

When the above code is executed, it prints the following output in the console:

  • The Current Value of the Counter is : 11  
  • The Current Value of the Counter is : 12 
  • The Current Value of the Counter is : 13  
  • The Current Value of the Counter is : 14 
  • The Current Value of the Counter is : 15

Do..while loops

A Do..While loop is used when we want to repeat a set of statements as long as the condition is true. The Condition may be checked at the beginning of the loop or at the end of the loop.

Syntax

The syntax of a Do..While loop in VBScript is:

Do While condition

   [statement 1]

   [statement 2]

   ...

   [statement n]

   [Exit Do]

   [statement 1]

   [statement 2]

   ...

   [statement n]

Loop           

Flow Diagram

Example

The below example uses Do..while loop to check the condition at the beginning of the loop. The statements inside the loop are executed only if the condition becomes True.

<!DOCTYPE html>

<html>

<body>

<script language="vbscript" type="text/vbscript">

  Do While i < 5     i = i + 1

    Document.write("The value of i is : " & i)

    Document.write("<br></br>")

  Loop

</script>

</body>

</html>

When the above code is executed, it prints the following output in the console:

  • The value of i is : 1 
  • The value of i is : 2 
  • The value of i is : 3 
  • The value of i is : 4 
  • The value of i is : 5

Alternate Syntax

There is also an alternate Syntax for Do..while loop which checks the condition at the end of the loop. The Major difference between these two syntax is explained below with an example.

Do 

   [statement 1]

   [statement 2]

   ...

   [statement n]    [Exit Do]

   [statement 1]

   [statement 2]

   ...

   [statement n]

Loop While condition

Flow Diagram

 

Example

The below example uses Do..while loop to check the condition at the end of the loop. The Statements inside the loop are executed atleast once even if the condition is False.

<!DOCTYPE html>

<html>

<body>

<script language="vbscript" type="text/vbscript">

     i=10     Do           i = i + 1

    Document.write("The value of i is : " & i)

    Document.write("<br></br>")

  Loop While i<3 'Condition is false.Hence loop is executed once.

</script>

</body>

</html>

When the above code is executed, it prints the following output in the console:

  • The value of i is : 11

Do..until loops

A Do..Until loop is used when we want to repeat a set of statements as long as the condition is false. The Condition may be checked at the beginning of the loop or at the end of loop.

Syntax

The syntax of a Do..Until loop in VBScript is:

Do Until condition

   [statement 1]

   [statement 2]

   ...

   [statement n]    [Exit Do]

   [statement 1]

   [statement 2]

   ...

   [statement n] Loop           

Flow Diagram

 

Example

The below example uses Do..Until loop to check the condition at the beginning of the loop. The Statements inside the loop are executed only if the condition is false. It exits out of the loop when the condition becomes true.

<!DOCTYPE html>

<html>

<body>

<script language="vbscript" type="text/vbscript">

     i=10

  Do Until i>15  'Condition is False.Hence loop will be executed     i = i + 1

    Document.write("The value of i is : " & i)

    Document.write("<br></br>")

  Loop 

 </script>

</body>

</html>

When the above code is executed, it prints the following output in the console:

  • The value of i is : 11 
  • The value of i is : 12 
  • The value of i is : 13 
  • The value of i is : 14 
  • The value of i is : 15 
  • The value of i is : 16

Alternate Syntax

There is also an alternate Syntax for Do..Until loop which checks the condition at the end of the loop. The Major difference between these two syntax is explained below with an example.

Do 

   [statement 1]

   [statement 2]

   ...

   [statement n]

   [Exit Do]

   [statement 1]

   [statement 2]

   ...

   [statement n]

Loop Until condition

Flow Diagram

Example

The below example uses Do..Until loop to check the condition at the end of the loop. The Statements inside the loop are executed atleast once even if the condition is True.

<!DOCTYPE html>

<html>

<body>

<script language="vbscript" type="text/vbscript">

     i=10   Do 

    i = i + 1

    Document.write("The value of i is : " & i)

    Document.write("<br></br>")

  Loop Until i<15 'Condition is True.Hence loop is executed once.

</script>

</body>

</html>

When the above code is executed, it prints the following output in the console.

  • The value of i is : 11

Loop Control Statements

Loop control statements change execution from its normal sequence. When execution leaves a scope, all the remaining statements in the loop are NOT executed.

Exit For statement 

Terminates the For loop statement and transfers execution to the statement immediately following the loop

Exit Do statement 

Terminates the Do While statement and transfers execution to the statement immediately following the loop

Exit For Statement

A Exit For Statement is used when we want to Exit the For Loop based on certain criteria. When Exit For is executed, the control jumps to next statement immediately after the For Loop.

Syntax

The syntax for Exit For Statement in VBScript is:

Exit For

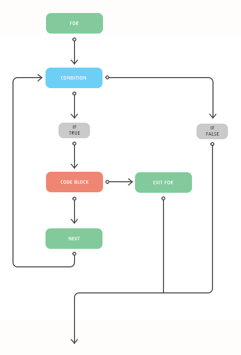
Flow Diagram

 

Example

The below example uses Exit For. If the value of the Counter reaches 4, the For Loop is Exited and control jumps to the next statement immediately after the For Loop.

<!DOCTYPE html>

<html>

<body>

<script language="vbscript" type="text/vbscript">

  Dim a : a=10

  For i=0 to a Step 2 'i is the counter variable and it is incremented by 2     document.write("The value is i is : " & i)

    document.write("<br></br>")

If i=4 Then

  i=i*10  'This is executed only if i=4    document.write("The value is i is : " & i)

  Exit For 'Exited when i=4

End If  

  Next      

</script>

</body>

</html>

When the above code is executed, it prints the following output in the console:

  • The value is i is : 0 
  • The value is i is : 2 
  • The value is i is : 4
  • The value is i is : 40 

Exit Do Statement

An Exit Do Statement is used when we want to Exit the Do Loops based on certain criteria. It can be used within both Do..While and Do..Until Loops.

When Exit Do is executed, the control jumps to next statement immediately after the Do Loop.

Syntax

The syntax for Exit Do Statement in VBScript is:

Exit Do

Flow Diagram

 

Example

The below example uses Exit Do. If the value of the Counter reaches 10, the Do Loop is Exited and control jumps to the next statement immediately after the For Loop.

<!DOCTYPE html>

<html>

<body>

<script language="vbscript" type="text/vbscript">

i = 0

Do While i <= 100

  If i > 10 Then

    Exit Do   ' Loop Exits if i>10   End If

  document.write("The Value of i is : " &i)   document.write("<br></br>")

  i = i + 2

Loop

</script>

</body>

</html>

When the above code is executed, it prints the following output in the console:

  • The Value of i is : 0 
  • The Value of i is : 2 
  • The Value of i is : 4 
  • The Value of i is : 6 
  • The Value of i is : 8
  • The Value of i is : 10